青島21家高風險住房租賃企業、住房租賃經紀機構被通報

近日,青島市住房和城鄉建設局釋出關於2026年一季度高風險房地產經紀機構和住房租賃企業的情況通報租賃

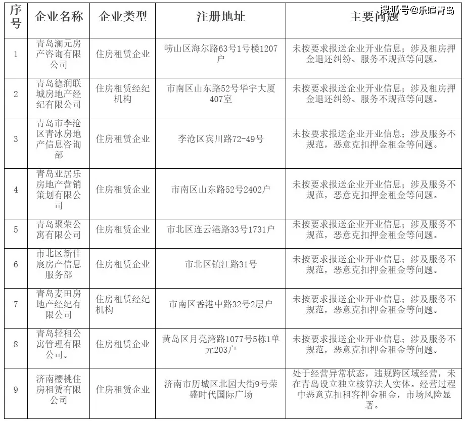
依據《住房租賃條例》相關規定,市、區兩級住房城鄉建設主管部門持續開展住房租賃市場整治排查,梳理群眾投訴集中、違法違規問題突出的市場主體租賃。現將一季度排查發現的21家高風險住房租賃企業、住房租賃經紀機構予以通報。通報稱,主要存在以下問題:

(一)虛假承諾誘導消費租賃。部分企業在推廣房源時存在虛假宣傳,誘導租客簽訂合同,隱藏設定不合理扣費條款、拒不履行租賃合同約定,惡意剋扣租金押金,侵害租客合法財產權益,引發群眾多次投訴。具體名單如下:

青島市住房租賃行業違法違規企業警示名單

青島21家高風險住房租賃企業、住房租賃經紀機構被通報

(二)企業已登出仍違法違規經營租賃。部分企業工商登記狀態顯示已登出,不具備合法經營資質,仍開展住房租賃相關業務,透過隱瞞主體登出事實對外出租房源,在經營過程中惡意剋扣租金押金,引發群眾多次投訴。具體名單如下:

青島21家高風險住房租賃企業、住房租賃經紀機構被通報

(三)經營狀態異常,企業信譽較差租賃。部分企業被列入經營異常名錄,企業信譽狀況差,經營風險突出,惡意拖欠剋扣租金押金,引發群眾多次投訴。具體名單如下:

青島市住房租賃行業經營狀態異常企業警示名單

青島21家高風險住房租賃企業、住房租賃經紀機構被通報

青島市住房和城鄉建設局會同各區(市)住房城鄉建設主管部門依據有關規定,對上述被通報的企業採取向社會發布通報和風險提示,並將其涉嫌違法違規行為依法移送相關部門處理租賃。全市各住房租賃企業、房地產經紀機構要引以為戒、舉一反三,嚴格對照法律法規及行業規範,全面開展自查自糾,堅決杜絕各類違法違規經營行為,依法依規、誠信有序開展業務。區(市)住房城鄉建設主管部門要加強部門協同聯動,持續加大市場巡查、投訴處置力度,持續公開通報曝光典型案例,堅決整治市場亂象,維護青島市住房租賃市場平穩健康發展。

本站內容來自使用者投稿,如果侵犯了您的權利,請與我們聯絡刪除。聯絡郵箱:[email protected]

本文連結://mip.jnhjhw.com/post/29265.html

🌐 /